关于开展县域基层医师能力提升培训活动
武汉大学人民医院消化道早癌诊疗培训班的通知
消化系统疾病病种较多,在我国疾病谱中占比重较大,患病率居主要疾病第3位。消化道肿瘤更是严重危害我国人民生命健康的重大疾病。食管癌、胃癌和结直肠癌3大消化道癌死亡率分别居所有恶性肿瘤的第4位、第3位和第5位,农村地区食管癌、胃癌发病率和死亡率显著高于城市。
消化内镜技术是消化道疾病尤其是消化道肿瘤诊断和治疗的关键技术。在中国,内镜医生严重不足。据《2020中国消化内镜诊疗技术调查报告》显示,我国平均每100万人有开展消化内镜的医疗机构5.29家、内镜医师28.12人,平均5.3人/医院。目前中国内镜医师不足4万人,基于中国的人口基数、高危人群比例,预计大约需要35万消化内镜医师才可以满足国内诊疗需求。而且,县级医院消化专业人才明显不足,县域医院院均配置消化内镜医师仅2.6人,其中具备三、四级消化内镜诊疗能力医师占比更是不足25%,专业人才短缺已成为制约县域消化专科能力提升的瓶颈问题。
为整体提升消化内镜专业人才数量,全面提高消化内镜诊疗技术人才培养质量,完善消化内镜教育培训体系建设,满足县域人口对三级消化内镜诊疗技术的医疗需求,同时为进一步加强消化内镜医师队伍的建设和管理,提高消化内镜医师的业务水平和整体实力,推动我国消化系统疾病诊疗事业向着科学化、规范化发展,海南博鳌县域医疗发展研究中心计划开展县域基层医师能力提升培训-消化道早癌诊疗培训班(武汉站)活动。现计划于2025年12月22日-26日在湖北省武汉市开展1场消化道早癌精查培训班活动。
欢迎湖北省及周边省市医院的消化科/内镜科医生参加本次活动,同时希望与会的医生可以互相交流分享消化内镜相关的工作经验,互相学习,进一步提升诊疗水平,为各地的消化疾病患者带去福音。
现将有关事项通知如下:
培训地点:武汉大学人民医院消化内镜中心
时间安排:2025年12月22日(周一)-26日(周五)
报到时间:2025年12月21日(周日)
培训日程:详见附件一
附件一:消化及消化内镜诊疗技术普及与提升项目--县域基层医师能力提升培训活动信息
海南博鳌县域医疗发展研究中心
二〇二五年十二月
附件1:活动基本信息
一、主办单位
海南博鳌县域医疗发展研究中心
二、培训医院
武汉大学人民医院
三、活动安排
(一)活动时间:2025年12月22日-26日
(二)活动地点:武汉大学人民医院消化内镜中心
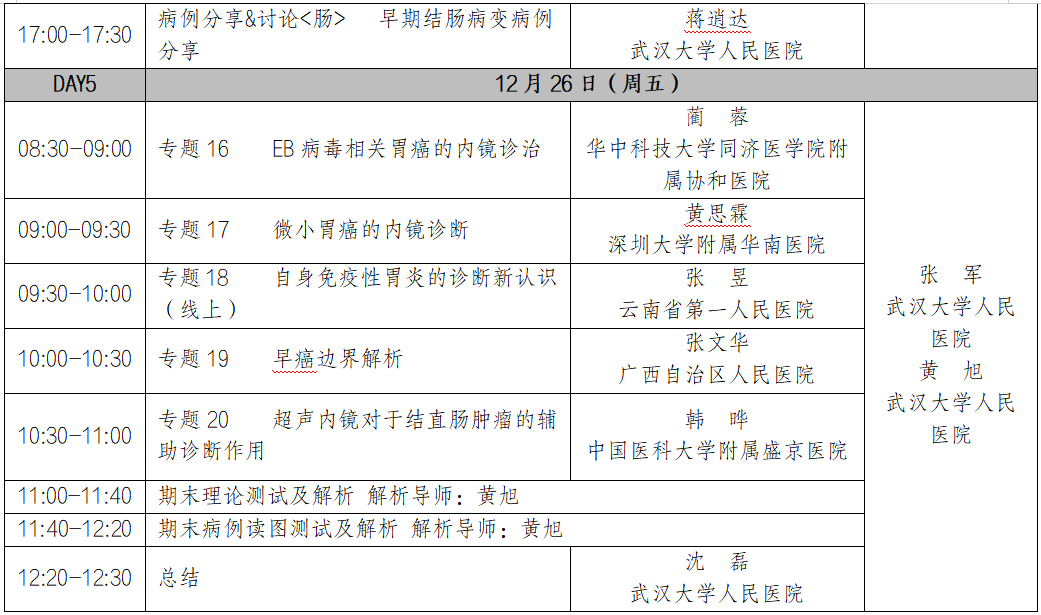
四、活动日程(拟)


五、活动须知
意向参加本活动的医院/医生,需提交报名回执和相关资料;项目办审核报名资料符合项目要求后,将联系申请人并邀请参加相应活动。
报名名额:25人,按照报名时间先后顺序确定,报名成功后项目办将以电话形式告知,并通知参会事宜。
活动安排:活动免注册费,食宿、差旅等相关费用自行承担。
报名时间:2025年12月9日-2025年12月19日
扫描下方二维码进行报名:

六、其他事项
(一)参会专家差旅费、食宿费及工作人员差旅、食宿费用由海南博鳌县域医疗发展研究中心承担。
(二) 会议期间严格执行中央八项规定精神及最新禁酒要求:工作餐一律供应家常菜,严禁提供香烟及任何酒类饮品(含自购酒水);严禁组织或参加与会议无关的名胜古迹、风景区参观考察活动。
七、联系方式
项目联系人:陈老师
联系方式:15811012107
项目组邮箱:de_county@boao-chdrc.org